圣派斯贸易公司
背景介绍
圣派斯公司是一家营业额仅为500万美金的小公司,主营业务是从中国批量地采购小商品,运回美国然后在当地通过批发商或零售商进行销售。圣派斯公司已经在美国经营了13年,从最初的微型公司变成了现在的小型公司,在最初的7年,公司主要专注于经销低成本的小商品以及小型的户外家具。这些小商品主要是春季或圣诞节时期美国的消费者感兴趣的纪念品或小礼品,有礼品卡、家具的小饰品、钥匙卡扣、房间装饰用的小相框、冰箱贴、小朋友的玩具和明信片等;户外小家具有折叠小凳子与折叠小桌子。
后来,随着美国的经济好转,美国的消费者对此类低成本的小商品的需求不那么强烈,低价的小商品的销售量下降的幅度比较大。消费者现在的需求是高质量、高档的小商品,且愿意为此付出更加高的价格。
市场的整体需求发生了变化,企业的产品与服务也必须改变,供应适合消费者的产品与服务。否则企业只能破产。圣派斯公司的CEODavid也及时地调整了圣派斯公司的经营方向,重新确定采购小商品的品质与定位。现在圣派斯公司主要提供中等价位以上的小礼品、小饰品。此外额外增加了几项业务,其中一项是供应中低等首饰,而户外家具部分也做了调整,不再提供塑料的折叠小凳子与小桌子,现在改为提供铝合金与编藤的户外家具,此外圣派斯公司还增加经销高质量的围巾、手套、袜子和帽子之类的服饰纺织品。
圣派斯公司的供应商基本来自中国,CEODavid每年都会到中国参加在广东省广州市举办的中国商品交易会,也就是广交会。广交会是中国商务部对外举办的国家性的商品交易博览会,吸引着全世界各地的客商来参展与交易。圣派斯公司主要的采购订单都是在广交会完成的。
广交会分为三个阶段,每个阶段都会持续五天:
第一期主要是机械设备、化工原料、五金、户外车辆灯具、电子设备、电子消费品以及卫浴等。这一期的商品不是圣派斯公司的采购对象,但是David也会参加这一期,主要是了解这一行是否有商机。
第二期主要是餐饮用具、厨房设备、日用陶瓷用品、 工艺品、家居装饰品、玻璃工艺、家具、户外编藤家具、园林产品、礼品赠品、玩具、宠物用品。这一期即是圣派斯公司的商品采购对象了,是David最感兴趣与最重视的一期。
第三期主要是箱包、男女服饰、内衣、运动与休闲服、办公用具、家用纺织品与纺织原材料。David 对这一期也要花非常多的精力与时间,现在圣派斯公司的部分商品就是来源这一期。纺织品与家具服饰、服饰小配饰现在也是圣派斯公司的主营业务。
在广交会的两个阶段之间间隔期大概有4天,在这期间David就会飞到中国义乌。义乌是在全世界都享有盛名的小商品城,在那里可以物色采购在广交会上没有的商品。偶尔David也会到香港参加那里举办的交易会,在香港的交易会采购一些合适的来自东南亚的纺织品与服饰、帽子等。
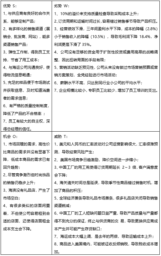
在过去的十年多时间里,David 和中国的商业伙伴们已经建立起非常良好的合作关系,相互信任度非常的高。David多次受邀前去参观这些合作多年的供应商的工厂。 David 与这些供应商一起开发了很多适合美国消费者的商品。且在工厂运行与产品质量管理方面,David 也提供了许多有建设性的意见,使得供应商在质量管理方面的技术有了极大的提升。这些供应商对圣派斯公司的供货价格折扣也达到了3% -5%的幅度,使得圣派斯公司的产品在美国市场上与同类商家竞争处于非常大的优势。
圣派斯公司在美国销售商品的方式有以下几种:一是参加美国各个城市举办的各种展销会,把商品分销给来自美国各地的零售商;二是供货给美国的批发商。公司运营了这么多年,且在美国已建立非常良好的企业信誉,培养了一批有固定订单的客户。圣派斯公司在获取新的顾客的途径主要还是通过市场调研与访问这两种,然后再直接将商品批发给这些客户。
最近这几年,随着电子商务市场的兴起,圣派斯公司也建立了自己的电子商务网站,直接向美国的消费者销售商品。现在的消费者越来越热衷于网购,电子商务这一方面的营业收入也取得可观的利润。公司也开始注重网络营销的活动,不过现在圣派斯公司的网上营销活动主要还是外包给专业的网络营销公司运作,成本开支比较大。圣派斯公司在这方面的人才储备是没有的,David与他的妻子Lisa 都不是专业的营销策划人才,David也从来没有做过专业的网络营销策划活动。而现在实体公司的运营主要是依靠口碑、登门拜访和前面提及的各种展销会来完成商品的销售。
圣派斯公司的人力资源
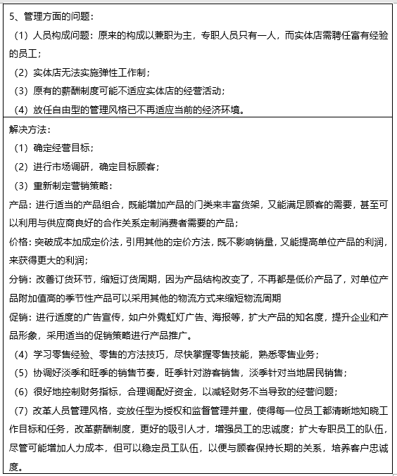
圣派斯公司是一家小企业,David 是公司的总经理。他的妻子Lisa是公司的日常经营者,是David的秘书也是公司的秘书。Lisa还负责圣派斯公司网上商城的销售与客服的工作,公司雇佣了1名全职的仓储经理,4名兼职的装运工和4名兼职的办公文员。
具体的分工如下:文员的职责是接听电话,处理和跟踪批发商、零售商的订单信息;分担Lisa部分网上商城的销售与客服工作,保持与仓储经理的稳定联络。兼职雇员平时都需要做好被安排其他弹性的工作的准备。
装运工和3名兼职办公文员的时薪是10美金,而负责记账的办公室文员的工资是13美金一小时。作为企业的中高层的仓储经理工资是25美金一小时。加班工资为平时的1.5倍。
David和Lisa的薪酬为固定工资,同时享受分红。不过,前两年公司的盈利不是很理想,分红非常的少。他们的工资取决于现金流,年薪大概平均是50000~70000美金,其实在美国的同等规模小企业的所有人收入也就是这个水平左右。由于圣派斯公司采取的是弹性的工作制度,人员愿意在诸如圣诞节之类的繁忙时候加班,在这个时候,圣派斯公司也会额外请一些临时工来帮忙。圣诞节过后一两个月是企业的淡季,圣派斯公司的兼职雇员也会同意停薪休息,这样企业也可以节省一二个月的雇员薪酬开支。David 和Lisa也会在这个时候开始休年假。
圣派斯公司的管理风格
公司的日常管理属于自由放任型,不过雇员岗位职责是清楚的,各个雇员都非常认真地对待自己岗位的工作。David 与员工之间的信任度极高,雇员都专心于工作。只有在碰到一些突发事件的时候,David 才会干涉。David 大部分时间都是在中国进行商品采购工作或外出寻找新客户,与雇员之间的沟通联络基本是电话与Email.业务繁忙时候,难免会给这些雇员带来很大的压力,这时候就会出现难以分清楚工作的顺序或任务的轻重缓急等。这些情况的处置基本也是通过电话来解决,大部分还是由负责公司日常运行的Lisa来处置。
Lisa和仓储经理经常需要为临时工提供指导和帮助,毕竟每年或每次采购回来的商品多少都会有新的款式与品类。
物流
从中国采购的商品通过集装箱海运到美国。圣派斯公司有自己的集装箱,只向海运公司支付从中国工厂到美国仓库的物流费用。货船停靠在美国大西洋海岸的纽约港口,之后货物被装上卡车运往纽约市的仓库。目前,从下订单到在中国交货装船的时间为5周,海上运输1.5个月,总共耗时11~12周。
公司在美国有一个仓库和一间小办公室。公司和海运公司的顺畅沟通确保了仓储经理能够在恰当的时间安排合适数量的装运工来接收货物。
此外,所购商品的样品通过快递寄到美国,用于公司市场推广。David 带着这些样品去拜访潜在顾客,同时也在网站上展示样品的图片。对于低成本商品,公司有充足的免费样品提供给老顾客和值得信赖的顾客,以进行市场测试并获取反馈信息。
财务
圣派斯公司是在美国注册的私人有限责任公司,年销售额500万美金。目前公司的毛利率在40%~55%之间,远低于公司最初4年60%~70%的毛利率水平。
表1圣派斯公司近三年的利润表简表(单位: 千美金)
![]() |
时尚饰品以100件为单位购买,每件成本2~20美元。该类商品销售单价为:手镯6美金、项链13美金、蝴蝶胸针18美金。
低成本的礼品以500件为单位购买,每件成本0.5~2美元。 通常,钥匙链单价为1.8美金、茶巾2.4美金。此外,还有一些小物件,如真丝零钱包的单价为1.4美金。
中等成本、质量较好的商品以50件为单位购买,每件成本2~10美元。公司此类商品单价为皮质牛仔帽5美金、小闹钟6美金、南非猫鼬雕像18美金。
人民币和美元的汇率为1美元=6.4元。美元和人民币的汇率波动对公司运营影响较大。尽管汇率很难预测,David 仍然密切关注汇率走势并寻找合适时机兑换人民币。
圣派斯公司面临的挑战
对圣派斯公司有影响的几项挑战:
①美国的同类商品市场竞争日趋激烈,大型企业把他们的毛利率压至圣派斯公司的50%~100%。公司很难在不影响总体盈利能力的前提下进一步压低毛利率。
②中国的工厂发生用工荒,这意味着从下订单到装船的时间由5周延长至8~12周。此类延误,特别是错过应季商品的销售时段,会导致这些工厂销售亏损和顾客流失,这对圣派斯公司也意味着销售亏损和顾客流失。
③公司货物的海关清关时间总是延误,公司对此毫无应对之策。此类延误意味着季节性商品会错过销售时机,最终卖不出去。
④积压商品被存入库房,等待下一个合适的销售季节。然而,值得关注的问题是顾客会在很短的时间内将兴趣转移到其他商品。大量积压的商品在财务报表上有成本,但最终公司不得不赔本甩卖。
⑤受2013至2016年间全球经济萧条的影响,美国的很多礼品店被迫关门,公司是在市场萎缩的条件下运营。
⑥中国的用工荒问题导致有时产品质量得不到保障,公司甚至会收到不合格的产品或临时的替代品。发生此种情况时,公司只能终止跟该供应商的交易,寻找新的供应商。这会花费鲍勃更多的时间并产生存货缺口。
⑦最近海运成本大幅上调,目前的费用是去年的两倍多。海运公司掌握着定价权,圣派斯公司对此无计可施。
⑧商品进入美国境内时,可能会被征收反倾销税。不幸的是,在从中国采购商品到商品运至美国期间,圣派斯公司的商品经常有可能会被列入海关的反倾销目录。公司很难对此做出预测,进入反倾销目录意味着利润减少甚至是亏损。
“反倾销税(ADD)是美国在正常关税之外征收的一种进口税。它的目的是允许美国对在其境内低于正常价格销售的商品采取行动。所谓正常价格是指同类商品在出口商所在国市场的销售价格。”—美国海关总署
圣派斯公司的未来
基于以上问题,圣派斯公司业务面临停滞和萎缩的风险。如果希望维持现有水平,公司的经营者需要尽快采取行动。他们无法再承受商品的积压,通常销毁或赔本甩卖这些积压商品,以便为新货腾出空间。David 相信以上问题带来的风险会越来越大,今后两年可能更糟糕。David 计划重新审视公司的战略方向。最初创建公司的目的是向零售商销售商品,但在公司的生命历程中还没有做过正式的战略性回顾,而公司所做出的一些改变完全是基于市场变化、David 本人的经验和他对市场的理解。
公司没有足够的资金用于扩张性投资或费用高昂的战略调整,这意味着经营者需要具有创新精神且改进经营思路,但任何改变都必须和现有的运营直接相关或与多样化经营相关。
值得关注的是,虽然高性价比商品的需求并没有显著下降,而低成本商品的需求已有回升的趋势。过去两年的贸易数据显示,尽管美国时尚饰品市场的竞争远超礼品市场,但时尚饰品的销售仍稳步上升,
David环游美国发现,过去四年中大量的礼品店倒闭,有些海滨度假地甚至没有礼品店。他的调研显示,这些礼品店往往是由个体户或家庭经营,它们没能挺过经济衰退,因此很多类似的店面目前都闲置着。David 不想停止在售商品的销售,但是他确实想做一些改变以增强公司的实力, 并能够推动公司未来实质性的变化。他确定了以下圣派斯公司未来的发展计划:
1.增加时尚饰品的采购和销售,目前该类业务仅占公司销售额的7%。
2.在旅游胜地与海滨度假地开办自己的零售店,直接面向公众销售商品。
如果选择第一方案,就不能局限于礼品店和礼品交易商,David 必须要在美国境内拓宽销售渠道。这样的话,他不得不把更多的精力用于工厂直营店的市场营销,可能会怠慢现有顾客、忽视现有市场。公司有财力来多雇佣一名兼职助理协助David工作,不过David不确定是否有人愿意以兼职的身份来做助理。
对于第二方案,David 找到了一间闲置的店面。该店面在公司20英里以内,且位于镇中心,步行至海边仅需两分钟。如果采用此方案,他可以从这个店面开始,六个月之后在另一处海滨开店。公司有足够的留成资金用于支付这两处店面两年的租金和管理费用。店铺租期五年,固定年租金为25,000美元;营业费用每年9,500美元,年增长率为1.5%; 根据经验数据, 第一年的水电费约为4000美元,年增长率为 2.3%。David 不能确定是两个方案二选其一,还是分步实施两个方案。他认识到成功的关键是提升产品的认知度和需求。出于财务原因,无论选择什么方案,他都需要在短期内获得成功。他计划18个月后进行评估,并根据评估结果来指导公司未来的方向。
(案例信息纯属虚构,仅做考试用途)
(1)利用所学课程知识,使用恰当的方法,综合分析圣派斯公司的发展现状,以及圣派斯公司面临的问题并提出解决方案。(50 分)
【正确答案】:
(a)评分标准
① 解决问题能力
![]() |
数据处理能力
考生可以提炼和分析的数据包括:销售收入下滑、雇员人数增加、成本上升等。
(b)答案要点参考
公司现状分析
① 公司概况:
公司名称:圣派斯贸易公司
贸易活动:从中国批量采购商品卖给零售商、批发商和公众
市场:美国本土市场
所有制:私人有限责任公司
企业规模:500 万美元销售规模的小公司,员工人数 11 人
市场:美国
目标:改进经营思路,维持现有业务,拓展新业务
组织结构:直线制
管理风格:自由放任型
营销实践:经销低成本的小商品以及小型的户外家具、帽子之类的纺织品
价格:中等价格
渠道:美国的展销会上销售给零售商;调研或登门拜访获得信息,销售给批发商,圣派斯公司自营网站上直接向公众销售
促销:样品展示、免费赠送样品给老顾客和值得信赖的顾客
运营管理系统: CEO David 对外联系开拓市场,妻子 Lisa 处理员工事务,David在外通过电话或通过 Lisa 做出公司有关决策,员工有充分的自主权
财务状况:
近三年的利润情况(单位:千美元)
② 圣派斯公司经营分析(SWOT)
△ 在考试中考生应用了其他理论分析,给分标准一样。其他理论有:
·4PS 分析(产品 Product、价格 Price、渠道 Place、促销 Promotion)
·财务分析 ·风险分析 ·安索夫矩阵 ·波特五力分析
③ 开设新店可能会面临的问题:



